Question
Generative Design - How do I restore old study results and previous design criteria?
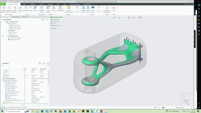
I need to see some old study settings, but have since re-ran optimisation in Generative design. I need design goal details for the one shown in grey, but the system does not seem to show any optimisation history. Can anyone please advise?


