Request for Support: Creating an Inclined Pipe Through a Plane in Creo
- May 8, 2025
- 1 reply
- 414 views
Dear Creo Support Team,
My name is Minh, a student at Ho Chi Minh City University of Technology and Education (HCMUTE). While working on a design project using Creo, I encountered a technical issue and would appreciate your assistance.
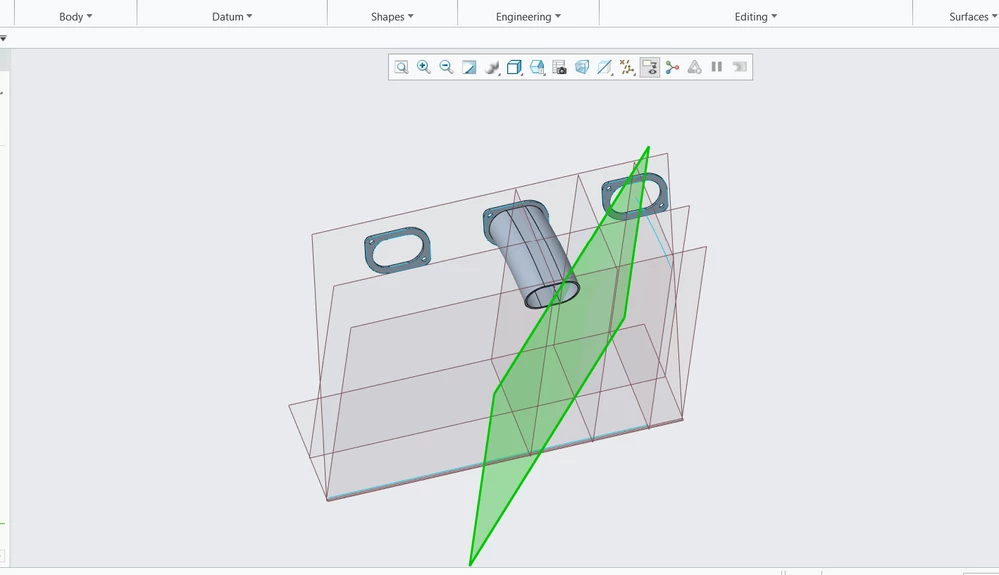
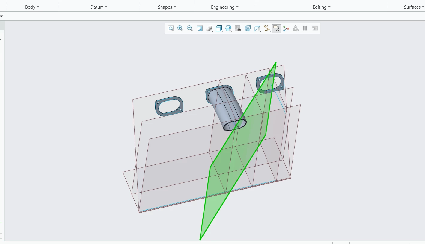
Specifically, I need to create an inclined pipe that passes through a selected plane (highlighted in green in the attached image). I have already created auxiliary planes and sketched the flanges and the initial pipe segment. However, I'm unsure how to correctly construct the inclined pipe so that it intersects the plane as required.
I would be grateful if you could provide guidance on the correct steps or which tools (such as Sweep, Extrude along a trajectory, Datum Plane, etc.) I should use in this case.
Thank you very much for your support.
Sincerely,
Minh


