Interactive Inspection List - Wayfinder and Waypoints Management and Programming
- August 19, 2025
- 0 replies
- 593 views
Good afternoon, and greetings everyone,
How are you?
Sorry to bother you again; however, I do have several questions regarding the Widget Wayfinder and its waypoints.
The context is, I would like to create an interactive inspection list that I can control the visibility of the additional parts of a car, waypoints, and the sequences of the waypoints by using several 2D widgets called "Toggle" in the Runtime. And, with said "Toggle" I would like to choose the visibility of the Parts and the Waypoints, and by Toggling the Button to the "True" status, the specific Parts, Waypoints, and its new sequence of waypoints of this "Toggle" are shown in the Runtime.
Basically, there is a scenario where a client wants to purchase a car; however, he wants to add some extra accessories to his car, such as a Sunroof, a Bumper, a Rear View Camera, etc, that are not a part of a standard car. After the assembly process of said car is done, there is an inspector that will analyze the car and the position of the additional parts. In the beginning of the experience, there will be a pop-up with several "Toggles" representing the additional parts that the inspector wants to see. And through the use of the created experience, he will set to "True" the "Toggle" Widget for the additional accessories that the client chooses for his car, and the Additonal Parts, and the waypoints to the position of the Additional parts will appear. However, in the experience, there will also be additional parts that the original client did not choose, but those additional parts may be used and will "Toggle" in the future for a different client.
I managed to skip some Waypoints by Binding a "Number Input" in the 2D creation Panel to the "Waypoint Finder" and the property "Selected Waypoint Index" and then I created a Application Parameter called "WP" and then when I changed the Number Input I can skip to a Waypoint of my choosing. However, in this method I can only skip the waypoints in the sequence that is inserted and already defined in the Vuforia Studio. But, I would like to dynamically make certain waypoints and parts invisible and create a new sequence based on the toggle buttons that I choose.
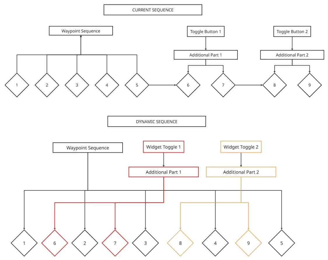
In the post, I attached some images to demonstrate my current conundrum. The first one demonstrates the "Current Sequence" and the "Dynamic Sequence." I would like to create a Dynamic Sequence of the Waypoints in my experience. And in order to visualize this Dynamic Sequence more easily, I created some images to demonstrate the difference between the sequences. And there is another pair of images that shows the interaction of the toggle buttons with the visibility of additional parts, the visibility, and the different sequence of waypoints in the experience.


The major problem is, sometimes thoses waypoints are not sequential, so I cannot skip them or let the waypoint that is attached to the additional part, that is not visible, to be shown in the experience.
In summary, is it possible to change the visibility and the order of the sequence of Waypoints, through biddings or JS? And there is more information on all the properties of the Wayfinder and Waypoints I can edit using JS, please? Is there a way after I set the Waypoints I can skip them based on the toggle button of my choosing? And is there a way in JS that I can create a conditional to set the visibility or skip certain waypoint in the runtime, please?
In the forums there is this post of this gentleman that instructed that you can change the array of the positions of the waypoints: https://community.ptc.com/t5/Vuforia-Studio/Wayfinder-settings-adjustments-of-waypoints/m-p/902959. Is it possible to create a solution where there is a condition based on the toggle widget, and with that condition, I insert the new properties of the new Wa
ypoints that are going to be visible and their sequence in the experience? If, for example, I toggle Additional Parts 1, 3, and 7, how do I connect them in a sequence?
And I am really sorry about my explanation not demonstrating it in the best way possible, as well as my horrible English. With that said, please, feel free to ask any questions. And if you have similar examples that may fit this description or scenario, I would appreciate it if you could share them, please. And for additional information I am using Vuforia Studio 10.1.7.0.
Best Regards,
Alex Usatai

