Skip to main content
13-Aquamarine
July 24, 2023
Question

Model will blink

  • July 24, 2023
  • 1 reply
  • 1682 views

Hi,

I have some doubts,

In 3D eyewear, If I touch the particular part of the model it should be highlighted or it should blink. Can we do that? Any reference model you have, please attach here, it will helps me.

 

 

1 reply

21-Topaz I
July 25, 2023

Hi @Rakesh_kumar_S ,

unfortunately there is no clear the context where you expect the model to blink.. What did you defined in the Vuforia Studio project?

The default behavior will not blink when you click on model. For that you need first to identify the component in the userpick event and then with the selection (slection string like "<modelWidgetName>-<PathString>" e.g. "model-1/0/1/2 you can try to do some blink actions:

example:

https://community.ptc.com/t5/Vuforia-Studio/Flashing-effect-of-model-item/m-p/625274https://community.ptc.com/t5/Vuforia-Studio/Flashing-effect-of-model-item/m-p/625274#M6613

also related:

https://community.ptc.com/t5/Vuforia-Studio/How-to-create-a-fade-in-and-fade-out-effect-for-a-3D-Image-when/m-p/718652#M9566

So far I know this was tested on mobile platform and was working. There is no reason that this will not work on HoloLens2 but I did not tested yet so not sure.

So what is your doubt , could you clarify - is that if the functionality will not work on Hololens 2 or it is about how to implement it. This is at least for me not clear from this post.

Thanks

 

13-Aquamarine
July 25, 2023

Hai @RolandRaytchev 

 

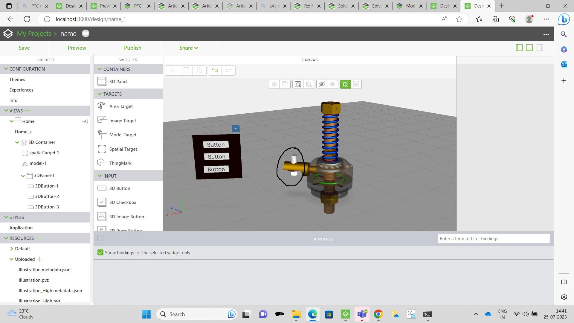
I was created one Model. In that model I have one component (Bolt), If I am touching the bold directly it should respond or it should highlight, can we do that in 3D eyewear.

21-Topaz I
July 25, 2023

YES, works no problem , but requires preparation. unfortunately I do not have a simple project. I posted in the past the following project but could not find the link directly to the  post - therefore here the project: 2023-07-25_14-14-32.gif

In the moment I do not have access to HL device. I remember that tested on HL in the past some months ago and it was working, I hope you can extract the functionality in your case is need. 

Please test the project 

1.) in preview

2.) on HoloLens - please , let me know if there is an issue (project not modified!)

3.) try to understand the code especially the usage of the  userpick event

4.) extract the code and  incorporate it into your project

5.) if there is issue on one of the points - the report question with detailed description what you did , what you expect and what happend