Cable Assembly w/ Twisted Wires
- April 4, 2013
- 1 reply
- 8231 views
The beauty of this forum is to discover new techniques and share what we learn. Some of you even read them.
The subject of making realistic cable assemblies was broached in an unrelated thread. The challenge was tempting enough and I couldn't resist giving it a try.
It is not too difficult to create a cable trajectory from datum curves through points and controlling the spline by making straight segments, insert bends, and control tangency at the ends. All datum curve options worth exploring, mind you. Once a datum curve is established for the primary trajectory, it is also a simple matter to add several tubulkar swept features to follow the datum curve with each sketched circle offset from the trajectory making a good representation of the wires. And of course, finally defining each wire with its distinct color.
Next, the boss, looking over your shoulders, wants you to show the "pretty wires" -TWISTED!- 
"Not a problem, BOSS!" one says with great confidence! ...right?
First of all, did your boss provide you with all the horsepower you need in your workstation? You have diligently read all the forum posts and PTC tips and there is no reason you cannot come up with this "little" request... right? After all, Frank has flooded the entire forum with cool images of something called... "TRAJPAR" and provided many samples of what it can do and even how to do it. Did you bookmark them?
Horsepower: The ability for a computer to take an odd tubular sketch and twist it around a trajectory curve using a sweep command seems a simple thing, right? I promise you, no matter how easy the sketch "sweeps", when you add a -trajpar-, it will bring the computer down to its knees! At least, it did mine; all 8 cores at 100% for 4 minutes!
Now add the second wire
...as Frank clearly pointed out, that tangency with the 1st wire is a nono for Creo Parametric. I think I crashed 4 times trying this technique. Not again!
Oh wait, why not try to sweep a "cluster" of wires? That works fine and is quite simple; light duty effort on the CPU too. Now add the -trajpar- and BOOM... 8 minutes of 100% 8-cores ablaze and ... wait for it... CRASH! 
If you're still reading, at least you are enjoying my pain and it is for you hardy folk I go through all this.
This discussion is -a- solution to this problem. And I added connectors and pins so it was more than just the wires to make this demo more complete. I also realize that usually, one does not add connectors and pins to the same part file as the wires. Some of you have to make the wires in multiple files. I feel for you! But this is just a demo.
I open the video below with the key to bypassing the CPU sucking -trajpar- problem by using a polygon rather than rounded features, 7 sides in this case for 8 wires. A careful eye will note that the wire diameters in the model are "3" and they -are- tangent in the initial sweep sketch. All the swept wires too are "3". My accuracy settings are default - relative to .0012.
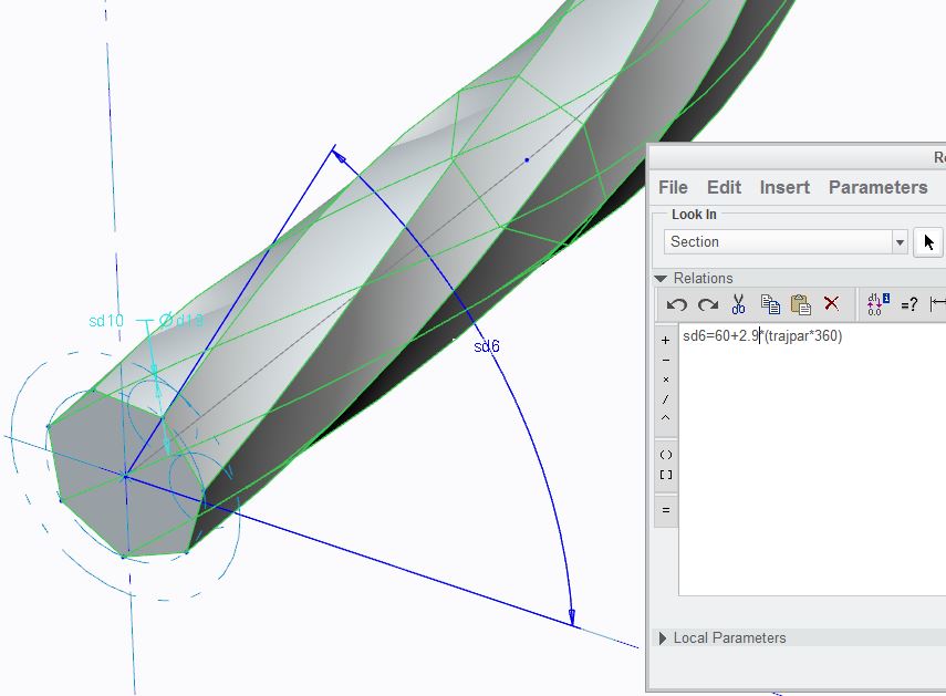
There are two things to keep in mind when you do this, maybe three:
- This is a variable section sweep (Sweep with VSS option selected).
- The sketch has independent rotation. No horizontal/vertical/etc. constraints nor are any vertices tied to the original cross-hairs. The section rotates freely and is defined by sd6 which is tied to a construction line from the center to one vertex.
- The relation sd6=60+2.9*(trajpar*360) is a -section- relation... not a part relation. This seems to be the only way you can get -trajpar- to work in features such as this.
You will also see the extra datum curves created for the "tails" using the vertices on the swept feature and datum points added to the connector holes. In all cases, the datum curves were made tangent to their mating features; on the connector end, the axes, and on the swept feature end, to the edge on the solid body, and the center wire is tangent to the original cable's sweep trajectory.
The last tip I can leave you with is the sweeping trajectory selection for each wire. Note that these are -not- VSS sweeps! You can mix edges and datum curves in your selection but you have to do it in Details and you cannot use Rule-based selection (see image). You have to select the references one by one. There might be a key-combo to simplify this, but this is how I got it to select everything to make one sweep for the entire wire. This will drive a person nuts if you are not aware of it... which I obviously keep forgetting 
The cable:

The trajpar sweep:

The selection:

The video: (use full screen and increase the quality to get better resolution)
Attached is the Creo 2.0 file for your reviewing pleasure.
Feel free to comment or ask questions. If you like this tip, please vote.
...And thanks, Frank! Always a pleasure 
This thread is inactive and closed by the PTC Community Management Team. If you would like to provide a reply and re-open this thread, please notify the moderator and reference the thread. You may also use "Start a topic" button to ask a new question. Please be sure to include what version of the PTC product you are using so another community member knowledgeable about your version may be able to assist.

