Skip to main content
1-Visitor
April 11, 2017
Question

How to get a flat pattern for swept Blend?

  • April 11, 2017
  • 1 reply
  • 3673 views

In sheet metal i'm having one part. It Unable to get a flat pattern in CREO 3.0.

1 reply

8-Gravel
April 11, 2017

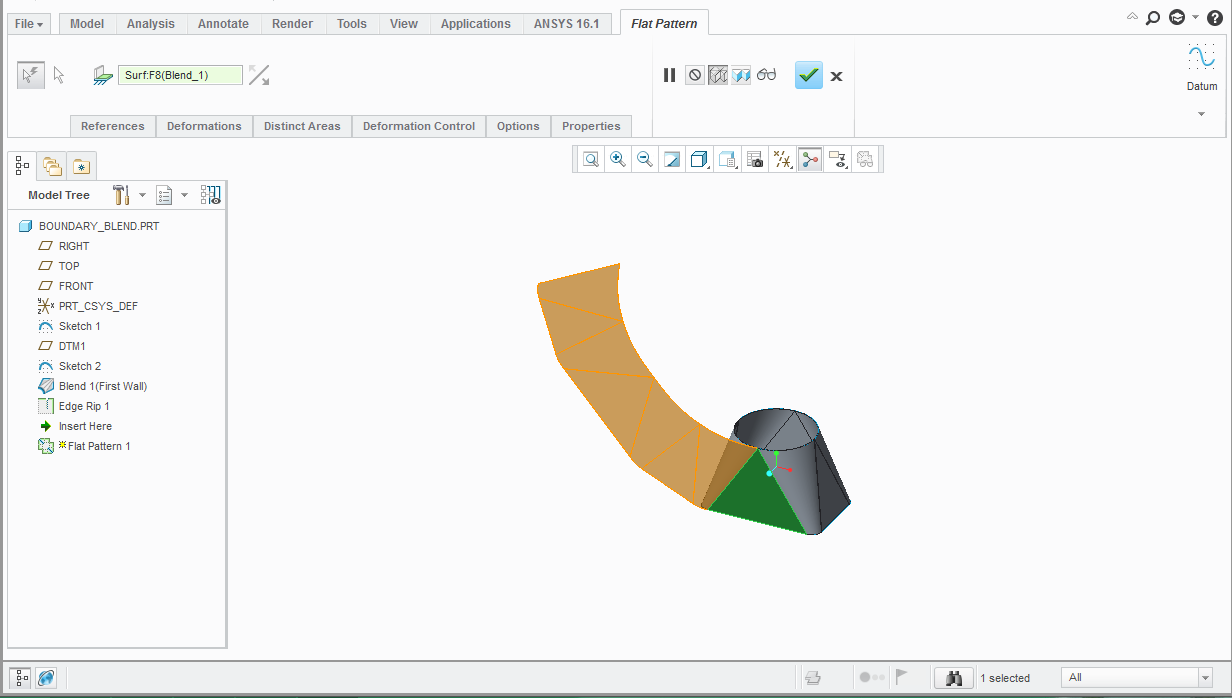
Hi,

Its an alternate method but gives you the same result what you want.

Please find below image for your solution.

Please try with the features in the model tree what i used.

Boundary_Blend.PNG

Regards,

Jimmy

rkumar-71-VisitorAuthor
1-Visitor
April 12, 2017

Thank you for your support jignesh vadalia..

23-Emerald III
April 4, 2018