Skip to main content
8-Gravel
October 13, 2022
Solved

thread hole

  • October 13, 2022
  • 2 replies
  • 2360 views

Hello, I'm using parametric creo 2.0. I want to make a thread hole in my part. I need to make an M36 x 1 thread, but I can't standard creo because it's a m36 x 4 choice.

 

 

hole thread.JPG

is it possible to add a new thread hole to the drop-down list?

Best answer by Chris3

You can modify the .hol files to include a M36x1 option. Information is below:

 

https://www.ptc.com/en/support/article/cs31227 

 

https://community.ptc.com/t5/Creo-Modeling-Questions/Standard-hole-files/td-p/278260 

2 replies

Chris321-Topaz IAnswer
21-Topaz I
October 13, 2022

You can modify the .hol files to include a M36x1 option. Information is below:

 

https://www.ptc.com/en/support/article/cs31227 

 

https://community.ptc.com/t5/Creo-Modeling-Questions/Standard-hole-files/td-p/278260 

16-Pearl
October 13, 2022

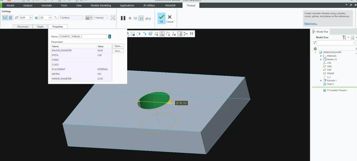
If you don't have access to edit the hole files, you can create a simple hole and then add a cosmetic thread. You can then create a manual note on your drawing with a leader note. This method is a little crude but works.

 

Tdaugherty_0-1665667056048.png

Tdaugherty_1-1665667075435.png

Tdaugherty_2-1665667179047.png

 

Here's a youtube video as well:

https://www.youtube.com/watch?v=wqUSN0Ps3BU