Solved
Trouble with features flipping when using a UDF
- January 4, 2024
- 1 reply
- 4148 views
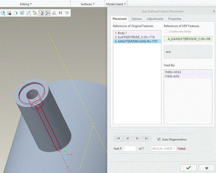
I am creating a UDF of the J1926-1 feature on the end of solid round bar.
When I run the UDF on other locations, the revolves and extrudes 'flip' and do not follow the way they were created. Using the hole command, I have been able to create the spotface, drill depth, etc without any issues. When I run the UDF, the helical sweep cut (thread) of the feature flips. I have created other UDFs of this same feature and all appear to work correctly. Any ideas of what I am doing wrong?


