User need help with Simulation setup.
- October 12, 2014
- 5 replies
- 23407 views
Hi all,
I have a problem with simulation setup.
To start, I am using creo/elments Pro.
The application: Glass as it fits within seal.
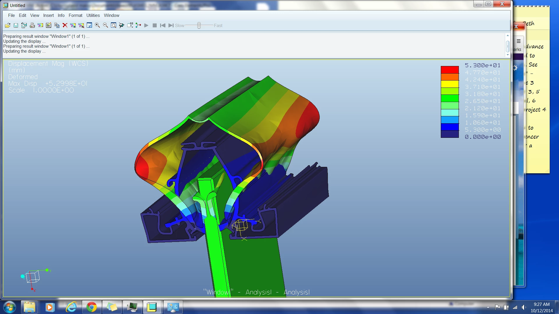
For 3 days now I have tried to get the results of the deflection of the seal as the glass contacts and deforms the seal. The seal interfaces with the glass on 2 sides. I have tried as many combinations of constraints and contact interfaces and have inaccurate results.
Materials.
The tempered glass young's modulus is higher than the polypropylene part. Hence the polypropylene should deform with some degree of prediction. The values can be found in the Creo part file.
The polypropylene young's modulus is based on the flex modulus. Values found in Creo part file.
Simulation requirements.
Parts with fixed positions.
1) Aluminum Channel (first part in model tree)
2) Polypropylene seal (second part in model tree) Note this part should deflect as part 3 (glass) passes by the seal. There are 2 area I am investigating. The polypropylene part has an hour glass or a pinch in area that should deform. This is my problem, how to set up simluation to get deflection of polypropylene).
3) Glass (third part in model tree) Note the glass travels inside of the channel cavity. The glass travels in the negative "X" axis a distance (-30mm). "Y" and "Z" axis are constrainted as fix.
Picture below of assembly with one setup shown. (Sorry, the picture is small, see the attached file call "image 1.png")

Pictures of some results. See attached file called "results image 1.png"

Cad files available for those that can help me with this problem. (see the zip file called "asm012mm-maloy.asm.zip"
Thanks in advance for the help. I am a one man business and delay has cost me customer relation issues. And I called PTC support and even sent them same files but the technician was unable to help - I think is new to engineering by some of the questions that was asked.
Regards to all.
Dave
This thread is inactive and closed by the PTC Community Management Team. If you would like to provide a reply and re-open this thread, please notify the moderator and reference the thread. You may also use "Start a topic" button to ask a new question. Please be sure to include what version of the PTC product you are using so another community member knowledgeable about your version may be able to assist.

