I think the community is trying to help you educate yourself on this because it is actually a simple problem for someone with a mechanical engineering training. AI has no understanding of TRUTH, it does not even always give its best answer and needs to be "reminded" of key principals to be coached to a correct answer.
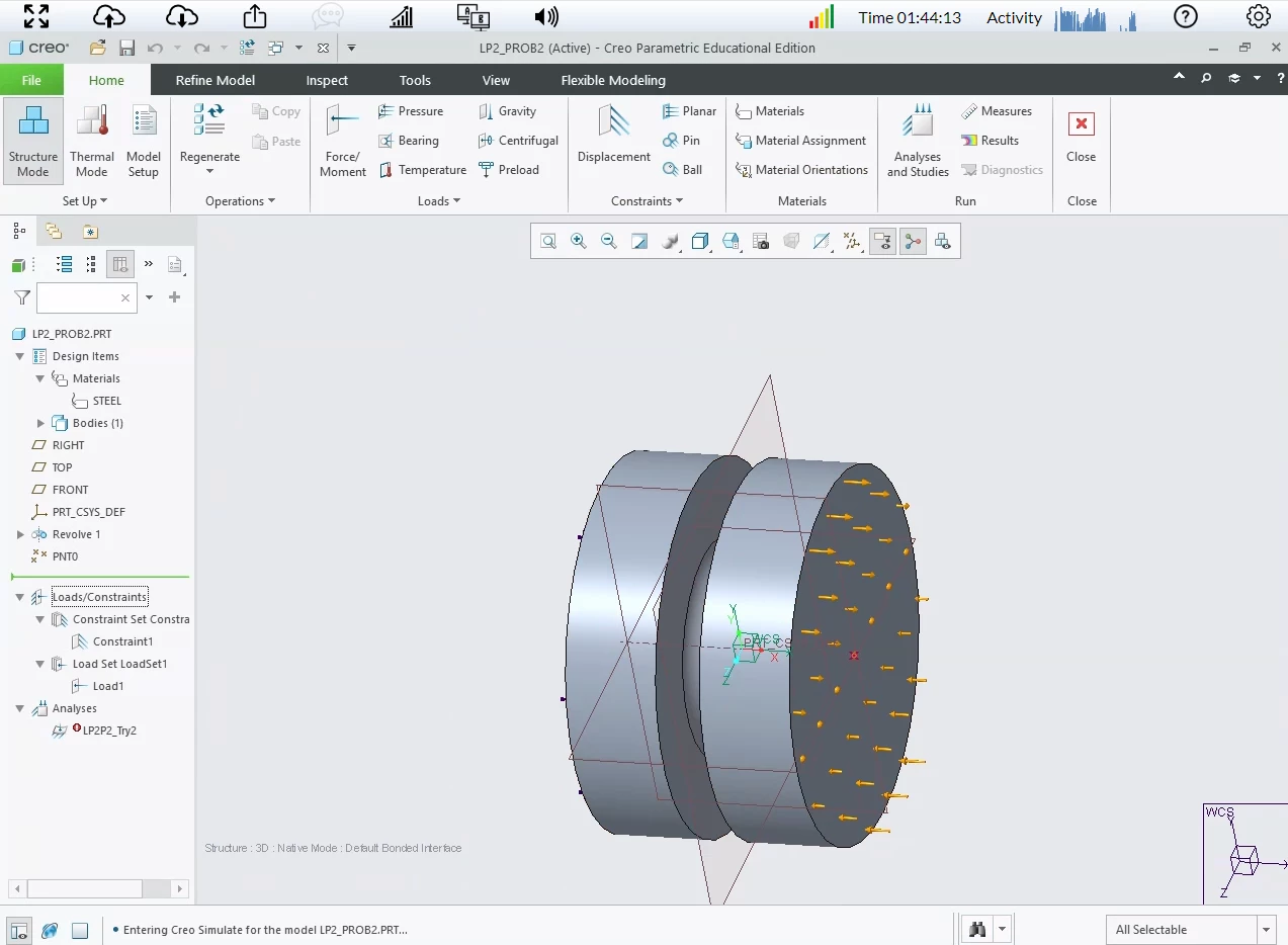
I am guessing that you put a load on both ends and are unconstrained. A free body diagram helps but it will not get you to the understanding of using constraints to automatically account for the reaction forces at one of the ends. The drawing you gave actually is a FBD. It is important whenever looking at a problem to consider how a real part would be tested. In this case a real length part will be put in a holding fixture and a torque put on only one of the ends. You need to understand St Venant's principal considering the distance from the area of interest to your boundary conditions. Your model with a torque at both ends could be constrained using what is called inertia relief but it is an unusual and unnecessary approach.
There are many correct ways to do this but I will jump to the answer I would give.

If desired you can check the reaction moment at the constraint end with a measure to prove that it is an equal and opposite moment to the applied load. Another similar reaction force measure can be used to verify that Fx, Fy, Fz ~=0

