03 - Multibody – Many ways to trim a body
Hello Multibody community!
As I recently have received some questions and suggestions around how to trim a body, let me spend a few minutes today to tackle that topic.
#1) How can I trim a body by a datum, surface, quilt etc?
I have heard this question several times, as there is no “Trim Body” tool currently in Creo Parametric 7.0.
Still, we do have other tools that you can use to trim body geometry. If you want to trim a body by a datum, surface, quilt, this is the “Solidify-Tool” with the “Remove Geometry” option.
Here are two examples how that would look like. Two hints if you want to try it:
- Set the body that you want to trim as default body. This saves you from needing to access the body options panel in the feature
- Pick the trimming object first to get access to the solidify feature
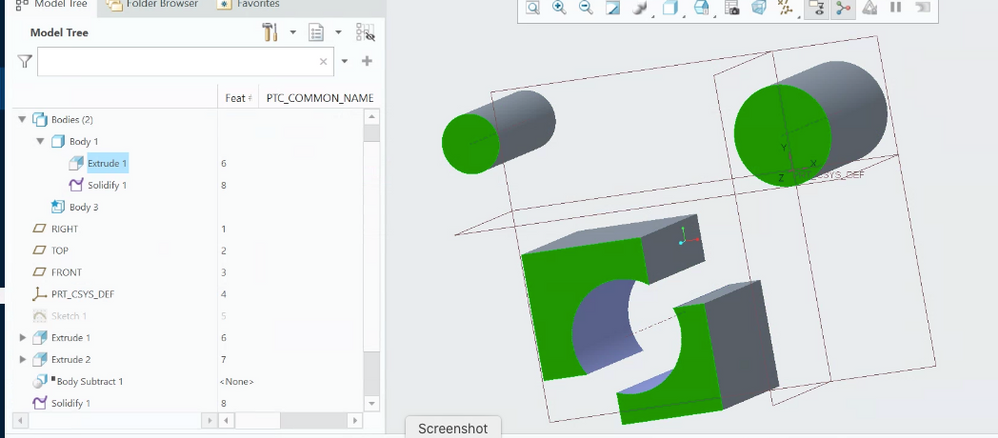
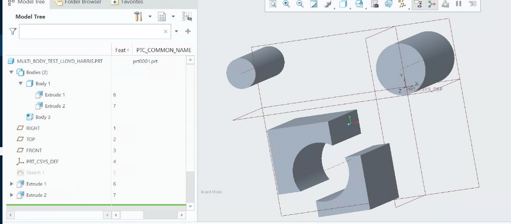
#2) How can I trim a body by another body?
This is often useful to perform Boolean operations with a trimmed “modifying body”. Here is an example of that where you might want to trim a “library-type”/”standard-type” grey tool body to only merge its upper half to the yellow plastic part.

The most robust flavor of this might involve body split and body remove, but there are actually several more workflow flavors on how to achieve the above with mostly 3 steps.
If you are interested in seeing all of different ways to achieve the result, watch a quick 6mins movie of that here:
Back to Creo 7.0 Multibody Home: Start Here!
Enjoy!....Martin

