Size box feature
Hello, I would like to create a feature directly from the max dim tool of emx.
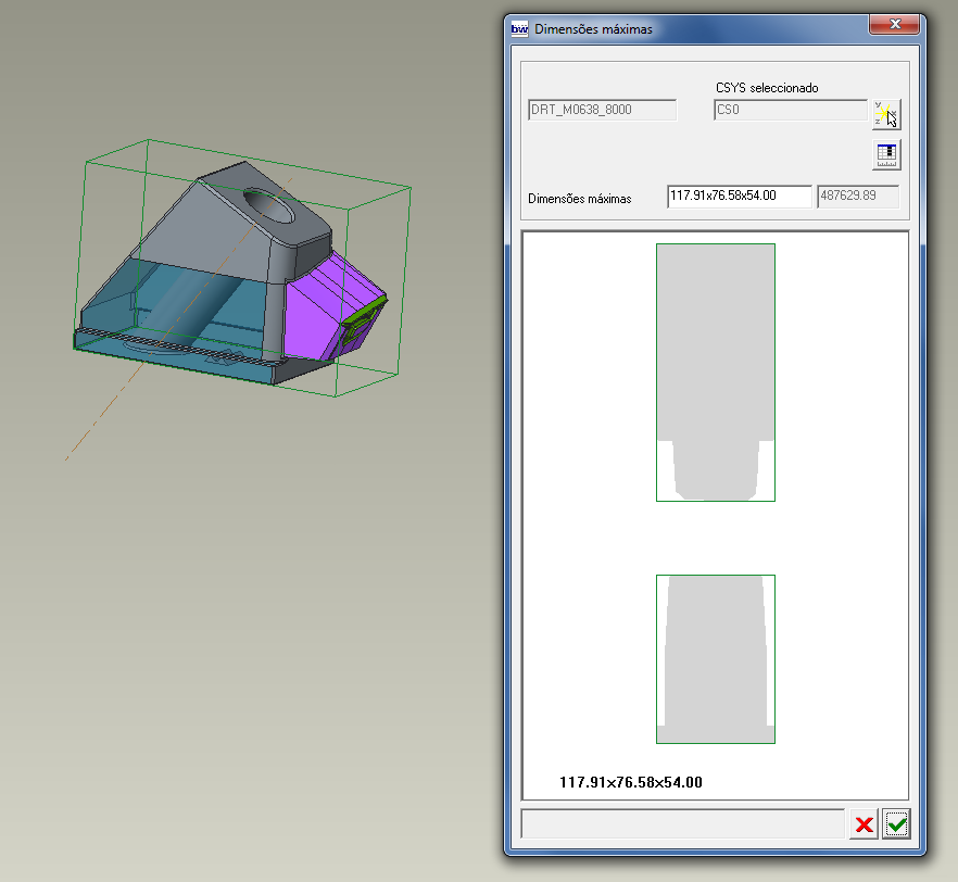
Today it's possible to see the size of the model, and that it's working fine, but I think that will be great if you have a option to create a max size box feature on the model tree. I use this many times for placing dimensions on drawings, but I have to create a box ... Then I creat some lines from the edges of the box... And I use this lines for maximum dimensions, but This take me some precious time.
I think that this is not very difficult to creat, and it's a very useful tool.
It is possible to do this?
Thanks for your time
Best regards
Pedro Neves

