Kepserver OPC UA buffering
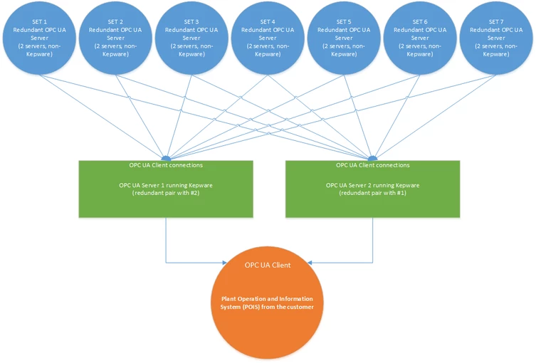
We are working on a scenario where we need to provide one set of two redundant OPC UA Servers that act as a proxy between our customer's system and multiple individual sets of redundant OPC UA servers.
Because I do not have experience with connections to redundant OPC servers and OPC UA itself, I am not sure if this is at all possible and which packages I need for this. I tried contacting local system integrators as well as PTC itself, but I'm not getting any response. My hopes are therefore on this community! Any advise is much appreciated.
Secondly there is a note from the customer that mentions functionality that is easy to understand and makes sense in a way, but it not mentioned anywhere in documentation:
Buffering shall be turned on for the proxy OPC Servers to ensure that data collection continues when connection with the customer is lost. All buffered data will be transferred when the connection is restored. Check and confirm buffering duration.
Is this at all possible with Kepware (latest version)?


