Skip to main content
20-Turquoise
July 29, 2018
Solved

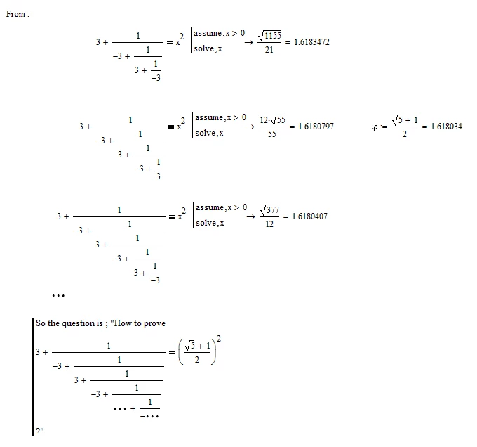
How to prove : 3 + 1| / |-3 + 1| / |3 + ... = phi^2 ?

  • July 29, 2018
  • 1 reply
  • 1560 views

  Hello, Everyone.

From :

 

 Thanks in advance.

Best answer by ttokoro

ladder2.gif

1 reply

ttokoro
21-Topaz I
ttokoro21-Topaz IAnswer
21-Topaz I
August 1, 2018

ladder2.gif

t.t.