How to use Mathcad to create a flow chart
Hi Experts,
I am a beginner to use Mathcad.
and I have a question about the flow chart.
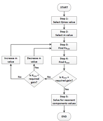
Please see the below figure, I can do the below figure by using Matlab, but I am confused about how to use Mathcad to do the same thing, can someone give an example of how to do it, thanks.


