10-Marble
September 11, 2024
Solved
Plot problem
- September 11, 2024
- 2 replies
- 1474 views
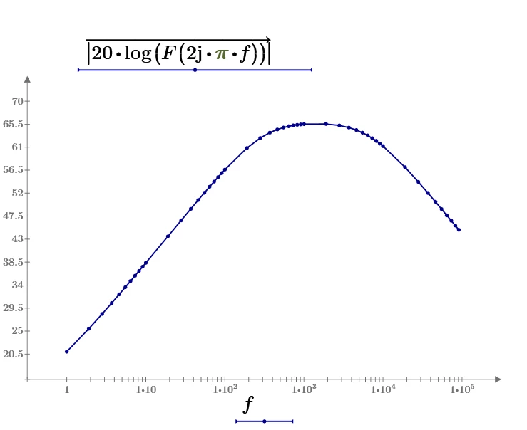
How can I use bode function in prime?
It took me a couple of seconds to work out why Tetsuro's phase plot looks different to yours - it's the linear vs logarithmic x-axis.
To add my minor tuppence worth, I've modified your phase plot, removed the symbols, and added gridlines (I believe they're normally shown in Bode Plots?). I didn't necessarily like the auto-scale's choice of min/max values and steps, either.
.
Stuart
.
Enter your E-mail address. We'll send you an e-mail with instructions to reset your password.