1-Visitor
July 15, 2021
Question
Transfer function calculation Optimization
- July 15, 2021
- 3 replies
- 13785 views
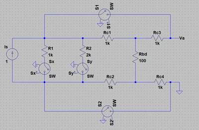
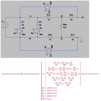
I have the below circuit for which the switch combinations S1,S2,Sx,Sy[0000...1111] gives me 16 combinations of Va voltages. I have 16 equations for the voltage values. From the equations I am trying to derive the Rc1, Rc2, Rc3 , Rc4 and Rbd transfer function. Please refer attached Mathcad sheet. The issue is, it takes forever to calculate the functions. What I could do to get the symbolic equations?
EDIT : One thing I am thinking is to remove the node R2--Sy and then i'll have 8 combinations of Va.
The Is and Va values are measurable quantities in my case, the switches and R1,R2 is my addition to the circuit with the intention to get individual transfer functions for Rc1..Rc4 and Rbd.

