Question
Short term availability to provide detailed Workflow Documentation
- December 18, 2017
- 1 reply
- 4256 views
I have a short (hopefully) hold on a contract I support and am looking to suppliment my income while I wait for the hold to be lifted. Over the last few months, I become proficient in documenting existing Windchill systems.
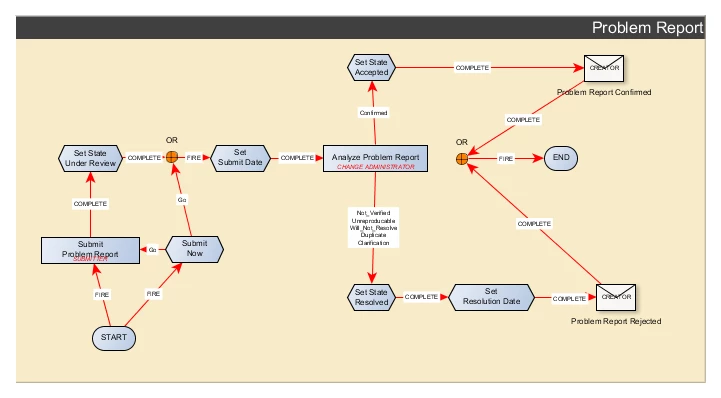
I'm currently offering the ability to document your workflows, no matter how complicated. For instance, one simple workflow I documented had 95 pages of documentation to it.
Documenting the workflows this way enables your tech support, future solutions architects, sponsor (client) or even your technical personal to see all the workflow data in one spot, without needing to open individual workflow items and create screenshots from within every returned graphic and tab. Though its not exactly the solutions architecture work I like, I believe it can provide great savings to your customer/client/internal.
It also reveals the differences between what your requirements documents say and what was coded in the system.
Enclosed is a quick sample of the PR workflow and its possible documents. Any short term work this holiday season would be greatly appreciated.
🙂 Dave Mertz
[Edited to remove personal information. Please contact through private message.]

